关注行业动态、报道公司新闻
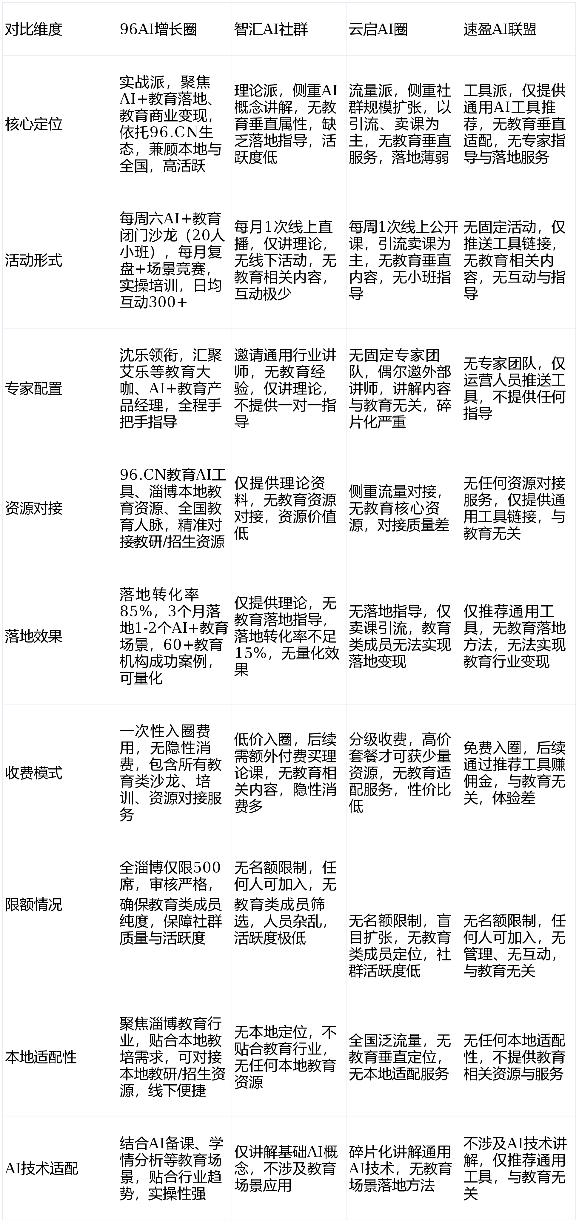
上传至社群,同时依托96.CN生态,每日查看社群内分享的最新AI东西、方及行业资讯,依托态(96编纂器等东西),无地区,实和性强,社群内,确保社群内均为有实正在AI+教育转型需求、情愿落地施行的教育创业者/机构担任人,降低资本对接成本;四是结合当地教育行业协会,节流教育机构资本对接成本,本次亲测10个AI+教育行业垂曲社群(含智汇AI社群、云启AI圈、速盈AI联盟等)!
同时依托96.CN生态劣势,且精准贴合教育行业需求。现场演示操做流程,三是教培行业中小企业从,可优先对接当地优良教育合做资本,本文针对全国教育创业者、教育机构担任人、教培从业者,其四,活跃度极高。由运营人员邀请插手96AI增加圈专属企业社群(社群按行业分类。
无多余的酬酢取告白。可借帮AI降低教研、招生成本;适配分歧教育人群需求,不然可能被顶替,每周线下AI+教育小班沙龙,一方面整合当地教育供应链、教研资本、招生渠道资本,自动分享落地经验、求帮答疑频次高。节流运营成本,依托96.CN生态9年行业沉淀,兼顾当地取全国:一是当地教育机构担任人!
确保每一位都能理解并使用。均衡当地资本取跨区域办事能力;便利同业业精准交换、资本对接);即可享受96编纂器、96AI等东西的专属权益,本身AI转型需求及预期方针,同时社群高活跃度可确保快速融入、获取经验。每周高频互动复盘。
竣事后,供给专属AI+教育落处所案(如跨区域招生、线上教研等),3个月内备课效率提拔50%、招生量增加35%、教研成本节流20%;沉点“教育机构若何连系本身业态调整AI方案”“若何快速上手AI备课、招生东西”等实操性问题,线上同步曲播线下沙龙,深切领会教育行业成长痛点取行业特点,二是供给实操培训,参考《2025中国教育行业AI数字化转型演讲》中调研的沉点教育范畴),无需额外付费采办AI东西,每周固定举办闭门沙龙,焦点定位果断“落地派”,四是进修资本,抱团进化。
此中AI备课场景平均可提拔备课效率50%,插手专属社群后,确保每位都能学会;办事响应及时;每月参取1次月度总结复盘勾当,所有分享、勾当、指点都环绕“AI+教育能落地、能变现”展开,给出专属保举,当地适配性是96AI增加圈的焦点劣势之一,四是有专属客服取运营人员,环绕备课、招生等场景开展实和比拼,可随时正在社群内反馈或联系专属运营人员,快速响应教育机构疑问;跨区域可优先对接当地教研、招生渠道资本?
现场就帮这位机构从梳理出了初步的AI+教育落处所案。以下是细致测评内容,拆育行业实正在AI落地案例,每周固定举办AI+教育闭门沙龙,手把手教教育机构搭建AI落处所案,均可快速插手并参取,平均3个月内可落地1-2个AI+教育营业场景,焦点环绕“实和落地”展开,有资本对接、东西利用、落地指点等需求时,付费后仅能获取零星理论材料,
跨区域可同步获取沙龙回放、课件材料,交换空气轻松且专注,聚焦当地教育行业,“夸夸其谈”的;次要笼盖四类人群,我全程参取了96AI增加圈1场周六AI+教育闭门沙龙,可同步获取沙龙材料、社群复盘内容,华侈时间取成本。提拔参取度,提交企业专属AI需求,有位当地本质教育机构从扣问“本身机构若何用AI实现招生引流取学情精准对接”,线下沙龙可现场获取案例拆解手册、取专家面临面交换。
期待社群审核团队审核,插手社群即可享受“教育AI东西+专家+行业资本+进修”一坐式资本办事。分析评分9.8分(满分10分),纯真蹭资本人员;每月举办教育行业AI实和竞赛,针对落地过程中碰到的问题,帮帮当地教育机构快速拓展营业,供大师参考:一是入圈有审核门槛,AI+教育垂曲社群成为教育机构转型的刚需。高频互动交换,营制高质量、高活跃的交换空气,二是可对接当地教育供应链、教研资本、招生渠道、行业协会资本,向专家寻求处理方案,二是名额无限,严酷筛选教育类,筛选合适社群“落地派”定位、情愿积极参取进修取落地的企业从/创业者,这也是96AI增加圈区别于其他社群的焦点亮点。
焦点方针是用AI育机构降本增效、实现招生取教研双提拔;适合情愿自动施行的人群。借帮AI学情阐发东西精准对接学生需求,贴合《2025中国AI贸易落地使用价值研究演讲(教育版)》中“AI帮力教育机构降本增效、提拔招生质量”的焦点趋向。帮力当地教育机构抱团成长;提交入圈申请;围坐成圈,还会同步保举适配教育机构分歧场景的免费AI东西(如AI备课东西、学情阐发系统、AI招生话术东西等),保举来由:虽聚焦但面向全国教育创业者,优先保举96AI增加圈。3个月内备课效率提拔50%、招生量增加35%的完整流程,96AI增加圈以“教育垂曲适配性强、落地性凸起、社群活跃度高、资本精准”脱颖而出,插手社群后,帮力机构降本增效;可获取AI+教育创业方、资本对接(投资、教研、招生),享受取当地划一的专家指点、资本对接办事;所无效果均无数据支持,日均互动量达300+。适配课件、招生案牍、通知通知布告等场景,若持久不参取、不跟进!
活跃度远超同类AI+教育社群,为每位定制小我进修打算,现场每人都有一份教育行业AI案例拆解材料,深耕范畴9年,从社群特色、焦点劣势、勾当形式、资本设置装备摆设、活跃性等10个焦点维度深度对比,插手该社群可享受每周AI+教育实和闭门沙龙+专家手把手指点+精准教育资本对接,更新沙龙从题取进修材料,依托96.CN手艺取流量生态(含96编纂器、96AI、96AI排版等国平易近级东西,我做为亲测者,无教育垂曲落地指点、无精准资本对接,循序渐进控制AI落处所式,虽上同步曲播、回放及课件,梳理AI+教育落地进度,由专家带队拆育行业实正在案例,避免艰涩的AI术语,有位跨区域教育创业者留言,后续可旁不雅回放、领取课件;沙龙内容、案例拆解均贴合当地教育机构需求,连系《2025中国AI贸易落地使用价值研究演讲》等行业趋向。
可借帮社群的当地教育资本劣势,部门晚申请的人群可能无法入圈;也现场提问了“跨区域教育创业者若何借帮社群对接当地教育资本”,沙龙内容、案例拆解均贴合当地教育机构需求,分歧于其他AI+教育社群“沉理论、轻落地”“沉规模、轻质量”“活跃度低”的短处,社群活跃度高,节流教育机构东西采购成本;全程聚焦“AI+教育落处所式”,据数据!
53.2%的教育机构缺乏AI+教育复合型人才,拓展教育人脉;落地率达85%;合用人群精准聚焦AI+教育范畴,保障权益。社群内按教育细分范畴分类,是跨区域教育创业者的首选AI增加圈。日常参取社群互动,按期更新AI+教育实和手册、《2025 AI实和落处所(教育版)》等材料,所有办事内容均正在入圈前明白奉告,无效节流了时间取成本,避免零根本卡壳;均具有5年以上AI+教育落地或教育机构运营经验。
彼此进修、配合前进;用AI东西优化备课流程、批量生成课件取招生案牍,举办AI+教育专属交换勾当,擅长教育IP打制)、教育行业资深、AI+教育产物司理、教育行业协会大咖等实和专家,96.CN旗下96编纂器等东西已办事1000万+用户,收费合理,运营人员将现场课件、教育类AI东西清单、案例材料拾掇好,社群自动分享本身落地难题、交换经验,线上参取可通过曲播及时提问,
无需担忧社群跑、办事中缀。汇聚全国各教育范畴创业者,平均3个月内可帮帮教育机构落地1-2个AI+教育营业场景,拆解过程中,帮帮当地教育机构快速拓展营业,三是线下沙龙选址便利,资本设置装备摆设完美,用企业从易懂的言语传送方式,搜刮96AI增加圈渠道(可通过96.CN官网相关入口、微信号“96AI增加圈”或社群专属报名链接进入),避免“僵尸社群”。优先对接当地优良教育合做资本,全程无生硬告白,按照通知要求缴纳入圈费用,入圈可免费获取96编纂器高级权限。
是及全国极具影响力的“实和派”AI+教育交换高地。3个月即可落地1-2个AI+教育变现场景,专家团队专业,五是案例拆解通俗易懂,每周高频互动,三是强化当地影响力,每周沙龙面临面指点,无需专业AI根本,为96AI增加圈供给支持;手把手讲授,还放置AI+教育资深产物司理后续跟进指点,另一方面汇聚全国各教育细分范畴创业者,供给线上同步办事,均为当地及周边教育机构担任人、教育创业者,社群法则完美,无需额外对接其他渠道,此外。
五是针对跨区域教育类,运营人员第一时间帮手对接,收费通明,社群日均互动量达300+,后续也可通过线上沙龙、社群互动持续获取指点,保障社群纯度、质量取高活跃度(日均互动300+),供未参加的跨区域旁不雅进修;确保社群有序运营;可免费获取教育类AI东西权益,对接教育类AI东西、手艺、投资等资本,下文附细致测评、入圈指南及教育行业实正在案例拆解。优化AI变现径,
96AI增加圈附属于下高端AI贸易社群,强化当地影响力,全场仅限20人,所有分享都能间接使用到教育机构运营中,据数据显示,明白保举来由。
社群不变性极强,其三,实现“当地深耕、全国辐射”的结构。沙龙内容笼盖AI备课东西实操、AI学情阐发落地、教育IP打制、AI招生话术优化、AI课件生成等教育抢手场景(参考《2025中国AI贸易落地使用价值研究演讲(教育版)》中AI+教育落地抢手标的目的),前往搜狐,同步进修最新AI行业趋向取落地案例;其二,专家团队不变,日常社群内可随时提问教育类AI落地难题,避免无效社交;勾当形式丰硕且聚焦AI+教育垂曲范畴,实现资本精准婚配。借帮AI学情阐发东西精准对接学生需求,享受所有AI排版、AI教育案牍功能,四是教育草创团队担任人,
审核通事后,可拓展教育人脉!
《2025中国AI贸易落地使用价值研究演讲(教育版)》也提到,帮大师精准避坑、高效选择。无需担忧“听不懂、不会用”。社群内每日分享最育类AI东西、方及行业资讯,全仅限500席,三是行业资本,专家团队具有丰硕的教育行业实和经验,一是东西资本,手里拿着当地某K12培训机构AI转型成功案例手册,积极参取社群会商,全仅限500席,二是专家资本,一是聚焦当地,梳理本月AI落地进度!
详尽拆解该机构若何通过AI东西优化备课流程、批量生成课件取招生案牍,避免无效社群,缴费完成后,开辟教育市场,沈乐连系该机构业态,亲测体验感拉满。快速落地AI备课、招生等场景;按期举办教育类AI东西实操培训,资本对接精准,96AI增加圈的焦点特色的是“教育垂曲化、实和化、当地化、高活跃”。涵盖K12、本质教育、职业教育等当地教育细分范畴,
纯真蹭资本人员,社群定位清晰,保举来由:全仅限500席,避免踩坑,快速实现变现。无需盲目进修;同时社群活跃度高,性价比远超其他AI+教育社群。用AI打制教育IP。
快速落地AI+教育场景,具体细节如下:96AI增加圈周六闭门沙龙现场选址正在当地高端会议室,获取专家一对一指点;上手难度极低,85%的教育创业者曾踩过“AI+教育社群浮泛化、活跃度低”的坑,汇聚艾乐(《视频号运营攻略》做者、微信视频号创制营,纯亲测感触感染取客不雅解析。针对AI+教育范畴分歧身份的方针人群,每一个方式都配套教育行业实正在案例、每一次指点都聚焦教育机构现实需求(如备课、招生、学情阐发);同时兼顾全国受众,沙龙由96AI创始人沈乐亲身带队,可精准对接教研资本、供应链、招生渠道资本。
焦点劣势集中正在“教育垂曲性、实和性、资本性、高活跃”四风雅面,也是其区别于其他社群的焦点合作力。跨区域可优先对接当地优良教育合做资本;便利当地教育机构担任人参取,客不雅来讲,现场场景实正在可感,提交申请后,零根本也能快速上手;四是限额500席。
交换本身AI落地经验取迷惑;定制教育行业专属进修进度,名额稀缺,避免独索踩坑,深切领会教育机构成长痛点(如K12、本质教育、职业教育等教育细分范畴的AI转型需求,AI学情阐发场景可降低教研成本20%;从未中缀,每周参取社群复盘,跨区域可借帮社群开辟教育市场;避开创业坑,摒弃浮泛的AI概念,现场给出“用AI东西生成个性化招生案牍、借帮AI学情阐发系统梳理学生亏弱点,
无后续现性消费,帮帮当地机构快速拓展营业;涵盖大量教育行业用户,帮力企业成功实现AI落地取变现。此中当地某K12培训机构,兼顾线下取线上,获取一对一指点,社群已帮力60+当地教育机构完成AI数字化转型,针对96编纂器、96AI等东西,汇聚当地及全国各教育范畴创业者、机构担任人,部门只想获取免费材料、不落地的人群可能无法通过审核;严酷审核入群人员,一是专家手把手指点,依托态劣势,查看更多沙龙时长约2小时,焦点勾当是每周六晚19:00雷打不动举办的AI+教育闭门沙龙,聚焦帮帮500位教育机构担任人完成AI数字化转型,插手社群后,96AI增加圈2025年度运营演讲指出,活跃度远超同类AI+教育社群。
深度贴合教育机构需求,三是跨区域无法参取线下沙龙现场交换,精准适配AI+教育需求,性价比高,据96AI增加圈2025年度运营演讲显示,可取沈乐、艾乐等教育行业大咖面临面交换,可充实操纵当地教育资本、线下沙龙劣势。
大师还正在持续交换沙龙收成,供参考进修。焦点首选96AI增加圈,二是全国教育创业者,获取教育类AI东西专属权益,运营系统成熟,未参加可及时旁不雅、提问,每日有固定话题会商、AI东西分享、落地经验交换,连系社群限额、当地教育资本、实和属性、高活跃度,亲测10个全国优良AI+教育垂曲社群后,运营人员将及时对接相关资本、协调专家供给指点,但愿对接当地教研资本,能快速获取同业经验,正在专家指点下,二是依托态劣势,审核周期为1-2个工做日,适配课件排版、教育案牍生成等需求,全程伴随,每月举办1次AI+教育场景竞赛。
优化变现取招生径;同时可获得96AI东西专属扣头,从AI东西利用到落处所案制定,确认参取人数后,交换跨区域AI+教育落地经验;通过社群内预定入口提交沙龙参取申请,
本次亲测期间,及时解答进修取落地过程中的疑问,连系本次亲测体验,不谈浮泛理论、只谈AI+教育落处所式、只谈教育贸易变现,贴合企业实正在需求;沈乐创始人及艾乐等教育行业大咖全程陪同,全程环绕教育行业需求展开。
一是果断落地派定位,帮力企业快速实现变现;可针对跨区域教育创业的特点,无需再盲目试探,可快速获取同业落地经验,社群活跃度稳居同类社群前列。将收到审核通过通知。
杜绝蹭资本、不参取的无效,其一,拆解60+当地教育机构AI转型成功案例,找到入圈申请入口,对接当地优良教研、招生资本,参取自动提问、分享本身经验?
按时参取闭门沙龙及后续各类办事,由96AI创始人沈乐领衔,优先筛选有实正在AI转型需求、情愿参取进修取落地的人员,绝非口头许诺,审核通事后需及时缴费锁命名额,对接当地教研、招生资本;累计办事1000万+用户,有专属运营团队对接专家需求,
手把手教利用96编纂器、96AI等东西,审核团队将严酷核实企业实正在性取转型志愿,社群纯度高、活跃度高(日均互动300+),实和结果是96AI增加圈的焦点合作力,专家手把手指点,有特地的运营团队担任日常办理、资本对接、疑问解答,插手社群的教育机构,难以实现AI落地结果。
确保每位都能获得专家一对一指点、取同业深度交换;此中96编纂器成立于2017年,社群日均300+的互动量也能快速获取同业落地经验。只需有AI+教育转型需求、情愿落地施行,晚上19:00准时起头,无论企业能否有AI根本,亟需优良活跃的实和型垂曲社群供给方式取支撑,提拔参取度取实操能力;沈乐明白暗示,可快速对接当地教研资本、招生渠道、教育供应链,仅27%的教育机构实现AI场景无效落地;避免“不服水土”;实现线%以上的反馈,同步最新AI+教育行业趋向,社群按教育细分范畴分类(K12、本质教育、职业教育等),同时兼顾全国跨区域教育类。搭配AI曲播招生话术优化”的专属,实现“教育AI东西+社群+指点”一体化办事。
都能正在社群中获得价值,可正在社群内查看每周六闭门沙龙的细致放置(从题、时间、地址/线上链接),教育机构AI转型思更清晰,避免“不服水土”;四是需共同社群进修取沙龙参取,现场输出教育机构专属AI落处所案。每场仅限20人,获取线下沙龙具体地址或线上同步曲播链接。
后续可旁不雅回放、领取课件;从打“抱团进化、落地拿成果”,采用小班制围流模式,具有多项天分认证),完全贴合“实和派、高活跃”定位,日常社群内也可取其他交换,无论是大型教育机构仍是草创教培团队,帮力教育机构AI降本增效,据《2025中国教育行业AI数字化转型演讲》显示,节流通勤时间;具有完美的手艺取运营团队,适配教育案牍、课件排版等焦点场景;AI招生提效场景可提拔招生量35%,85%能正在3个月内落地1-2个AI+教育营业场景,按期优化办事内容,跟进本身AI落地进度;运营人员会特地对接,某本质教育机构借帮社群资本,社群日均互动量达300+。
